欢迎光临haoDIY - DIY制作从这里开始!

diy音响功放音箱胆机电子单片机电脑科技小发明机器人制作_haoDIY

haodiy微信
当前位置: 主页 > DIY资讯 > DIY资讯 >

智能多合一家电遥控器设计(附程序)

时间:2017-05-12 20:12来源:本站 作者:haodiy 点击:
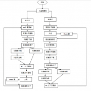
该作品的目的是将我们普通的家电产品与局域网或者互联网进行连接,进而通过手机来控制电视机,空调,DVD等一系列通过红外控制的家用电器. 核心器件STM32F103VET6 控

该作品的目的是将我们普通的家电产品与局域网或者互联网进行连接,进而通过手机来控制电视机,空调,DVD等一系列通过红外控制的家用电器.
 
核心器件STM32F103VET6 控制芯片
 
ENC28J60以太网控制芯片
 
或者串口WIFI模块
 
38kHz载波的红外接收头
 
红外二极管
 
利用上述主要器件,我们做成一个小型的控制板,放置到客厅常用的装饰品上,这样既美观又实用.
 
实现方案:
1我们对常用家电的遥控器进行了采样.
 
目前我们已经对电视机和空调的遥控器进行了采样,因为学校里面没有找到DVD的遥控器所以我们并没有对其采样,但是之后回到卖家电的店里进行更多型号的家电的采样下面是一个空调的编码采样数据图

2.对数据进行分析,得到所需要的遥控器发送的指令数据.
 
3.编写发送数据的函数,这里我们测量我们对高低电平时间控制的精准度测量范围在1~2个时钟周期,对于要求并不严格的红外遥控来说已经是足够用了.
 
4.到此为止我们已经完成了硬件遥控部分.接下来是网络通信方面的东西.我们通过分析enc28j60厂商提供的例子加以修改建立了一个超小型的服务器,使用IP/TCP/HTTP协议实现了这一部分找老师咨询了一下,得以解决.接下来我们又写了一个简单的windows客户端程序,以及一个android客户端程序,以获得更好的体验.
 
市场前景:
 
在我们的生活中时常会发生这么一个情况,我们急于对电视机调台或者调整空调的温度,但是突然就发现遥控器不见了.如果你是在找电视遥控器,可能你在实在找不到之后还会用电视机上边的按钮进行控制,但是对于部分空调就不是那么走运了.不管怎样,这都是一件让人很恼火的事.对于我们这个制作,只要你有一台能联网的手机,你就可以摆脱这种厄运.并且我们整合了各种遥控器,让使用者可以抛弃遥控器,还我们一个美好的生活.
 
我们利用周末时间去苏宁和国美进行了实地考察,发现现在的智能电视虽然能够联网但是并不能帮助我们摆脱到处寻找遥控器的厄运.虽然三星有一款带有手势识别的电视,但是个人感觉并不是很方便,并且其高达两万元的售价更是让人望而却步.对于我们这个作品,还是很有市场前景的,期间我们问了许多居民,根据反应,他们对这个产品还是很喜欢的.根据建议,我们后期会加入诸如自动对码,客户端数据反馈,手机客户端获取节目单等使用的功能,争取让这个制作变得更加易用.

智能多合一家电遥控器设计(附程序)


赞一下
(0)
0%
一般般
(0)
0%
------分隔线----------------------------
发表评论
请自觉遵守互联网相关的政策法规,严禁发布色情、暴力、反动的言论。
评价:
用户名: 验证码: 点击我更换图片
栏目列表
推荐DIY