最好的电子音响科技diy制作网站

haoDIY_音响电子电脑科技DIY小制作发明

当前位置: 主页 > 音响DIY > 音箱DIY > 分频音箱 >

译文:一个杯子制作扬声器音箱音响(2)

时间:2014-10-02 17:15来源:未知 作者:admin 点击:
-试验电路板(5 7厘米) 8欧姆扬声器 - 220uF电容器 - 100uF的电容器 - 10nF陶瓷电容器(代码:103) - 33nf陶瓷电容器(代码:333) - 47nF陶瓷电容器(代码:473) - 10K欧姆电阻 两个4.7K欧姆的电阻 10欧姆的电
-试验电路板(5 7厘米)

8欧姆扬声器

- 220uF电容器

- 100uF的电容器

- 10nF陶瓷电容器(代码:103)

- 33nf陶瓷电容器(代码:333)

- 47nF陶瓷电容器(代码:473)

- 10K欧姆电阻

两个4.7K欧姆的电阻

10欧姆的电阻

- 47k欧姆电阻

- 2K的欧姆电阻

- 5K欧姆电位器

- LM7805

-2.1mm直流螺钉安装千斤顶

红色LED 3mm(挡板)

1 / 8英寸的音频杰克

什锦22AWG连接线

-大猩猩胶(或超级胶)

一些磁带

杜邦女女丝

男性的头

-单刀单掷开关(可选的开/关)

你会需要这些工具很好:

热胶枪(胶棒)

-剥线钳

-烙铁(松香)

旋转的Dremel工具

 
 

步骤2:线路板它!

译文:一个杯子制作扬声器音箱音响
译文:一个杯子制作扬声器音箱音响
 
 
 
 
 
译文:一个杯子制作扬声器音箱音响
译文:一个杯子制作扬声器音箱音响

在开始一个项目之前,最好先试验。即使是超级棒的党人。让我们开始了一些实验!

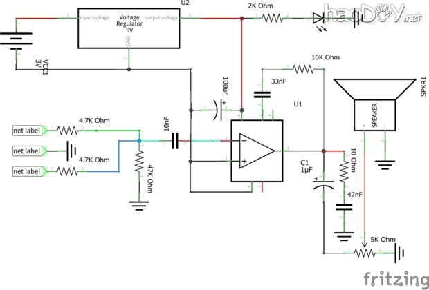
附在上面的图片是一个“示意”的电路,我们将实施。原理基本上是一个地图的所在,在电路。如果做得正确,他们应该容易遵循,所以不要气馁!想知道什么符号是什么意思?这里是一个参考

我们要实现放大电路低电压音频信号从输入设备和输出到扬声器。这个项目的核心是LM386音频功率放大器芯片。它在一个小的包提供了令人惊讶的高质量音频放大。

(注:应该有一个扬声器连接在我的模拟电路的图像;然而,由于造型我离开的原因。按照示意图,如果你不确定什么是正确的。)

如果你有麻烦,你的电路工作,看看接下来的几个步骤可以帮助你看到发生了什么与电路。

如果你不满意你的扬声器的声音,试着去用扬声器。记住,杯将共振下的中低音频率。

一旦你的面包板可以爆炸的一些曲调,让焊接!

 
 

步骤3:焊锡IC插座

译文:一个杯子制作扬声器音箱音响
译文:一个杯子制作扬声器音箱音响

好吧!现在我们知道我们在做什么,让我们的焊接。焊料你的IC插座靠近你的试验电路板的中心。这将给我们的房间来填充孔附近的与我们的其他成分。

IC插座,严重依赖于一个特定的集成电路项目是非常有用的,因为如果芯片坏了,你可以只换了一个全新的!

 
 

步骤4:焊锡引脚1连接

(责任编辑:admin)
织梦二维码生成器
顶一下
(1)
100%
踩一下
(0)
0%
相关文章
------分隔线----------------------------
发表评论
请自觉遵守互联网相关的政策法规,严禁发布色情、暴力、反动的言论。
评价:
表情:
用户名: 验证码:点击我更换图片
栏目列表
推荐内容